智慧能源解决方案--油气管道高后果区数字孪生平台
来源:
|
作者:无
|
发布时间: 2025-08-08
|
178 次浏览
|
🔊 点击朗读正文
❚❚
▶
|
分享到:
随着各地经济发展,规划区的扩建,管道高后果区数量明显增多。系统基于数字孪生技术,从可视化角度对高后果区运行态势全局监控,及时运行隐患辨识和风险把控,抢先一步遏制危险源头,保障天然气管道和人民生命财产安全。
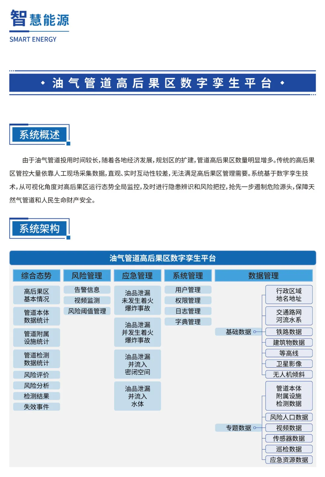
由于油气管道投用时间较长,随着各地经济发展,规划区的扩建,管道高后果区数量明显增多。传统的高后果区管控大量依靠人工现场采集数据,直观、实时互动性较差,无法满足高后果区管理需要。系统基于数字孪生技术,从可视化角度对高后果区运行态势全局监控,及时运行隐患辨识和风险把控,抢先一步遏制危险源头,保障天然气管道和人民生命财产安全。

_rX3tIG.webp)